Пристрій грозозахисту УГЗ
Пристрій грозозахисту УГЗ – захисний пристрій від впливу небезпечного імпульсного перенапруження, що виникає в ланцюгах при прямому попаданні блискавки або високовольтних наведень, створюваних блискавичними розрядами або промисловим обладнанням.
Пристрій грозозахисту УГЗ призначене для застосування в складі розосереджених систем збору інформації та систем телемеханіки.
Пристрій грозозахисту УГЗ є не відновлюваним виробом і використовується для захисту ланцюгів живлення, сигнальних ліній аналогових і цифрових датчиків, ліній зв’язку модемів.
Варіанти виконання: УГЗ-2-ХХ , УГЗ-3-ХХ , где
2 – дво-канальний захисний пристрій;
3 – трьох-канальний захисний пристрій;
ХХ – робочі напруги: 5В, 15В, 24В, 240В.
Умовне позначення для замовлення:
- УГЗ-2-24 468243.009;
- УГЗ-2-15 468243.004;
- УГЗ-2-5 468243.008;
- УГЗ-3-240 468243.007.
Пристрій грозозахисту УГЗ монтується безпосередньо на шину DIN та встановлюється поруч з захищеним пристроєм.
|
|
![]() |
Основні технічні дані та властивості
Умови експлуатації:
- температура навколишнього повітря в діапазоні від мінус 40 ° С до плюс 50 ° С;
- верхнє значення відносної вологості навколишнього повітря 80% при 35 ° С;
- кріплення на монтажну шину – стандартну DIN-рейку (DIN EN 50022);
- підключення до УГЗ забезпечується гвинтовими клемними з’єднувачами;
- по захищеності від впливу зовнішнього середовища виконання пристрою відповідає IР40 згідно ГОСТ 14254.
- середній термін служби, не менше 10 років.
Габаритні розміри:
- УГЗ-3-240 70×110×65 мм;
- УГЗ-2-5, УГЗ-2-5, УГЗ-2-5 34×110×65 мм;
|
Основні технічні дані |
Виконання |
|||
|
УГЗ-2-24 |
УГЗ-2-15 |
УГЗ-2-5 |
УГЗ-3-240 |
|
| Робоча напруга (Un) |
24 В |
15 В |
5 В |
240 В |
| Робочий струм |
0,02А |
0,02А |
0,02А |
1,0А |
| Число захищаються ліній (1 дріт), не більше |
4 |
4 |
4 |
6 |
| Кількість рівнів захисту |
3 |
3 |
3 |
2 |
| Перший рівень захисту – газовий розрядник забезпечує: | ||||
| пропускання імпульсного струму розряду з амплітудою: | ||||
| при тривалості 125 мкс, не більше, |
1 кA |
1 кA |
1 кA |
1 кA |
| при тривалості 20 мкс, не більше, |
10 кA |
10 кA |
10 кA |
10 кA |
| напруга спрацьовування газового розрядника |
230 В |
230 В |
90 В |
350 В |
| Другий рівень захисту – варістор забезпечує: | ||||
| максимальна робоча напруга | ||||
| змінного струму |
35 |
14 |
14 |
230 В |
| постійного струму |
45 |
18 |
18 |
340 В |
| напруга початку «варисторного» ефекту: | ||||
| змінного струму |
37 В |
15 В |
15 В |
285 В |
| постійного струму |
56 В |
22 В |
22 В |
430 В |
| напруга відсічки, при струмі 20 А |
135 В |
43 В |
43 |
- |
| Третій рівень захисту – стабілітрон забезпечує: | ||||
| максимальна робоча напруга постійного струму |
26 В |
16 В |
5 |
- |
| Залишкова напруга |
27 В |
18 В |
6,8 |
- |
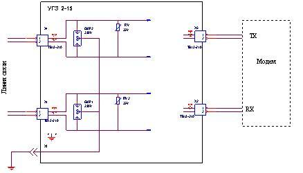
Схеми підключення типові:


3-х дротове підключення термометра опору

Підключення вимірювального перетворювача

Підключення лінії зв’язку


